Spark ALM Controller
Overview
Source code: Github Repository
The Spark ALM Controller contains the onchain components of the Spark Liquidity Layer:
ALMProxy: The proxy contract that holds custody of all funds. This contract routes calls to external contracts according to logic within a specifiedcontrollercontract. This pattern was used to allow for future iterations in logic, as a new controller can be onboarded and can route calls through the proxy with new logic. This contract is stateless except for the ACL logic contained within the inherited OpenZeppelinAccessControlcontract.ForeignController: This controller contract is intended to be used on "foreign" domains. The term "foreign" is used to describe a domain that is not the Ethereum mainnet.MainnetController: This controller contract is intended to be used on the Ethereum mainnet.RateLimits: This contract is used to enforce and update rate limits on logic in theForeignControllerandMainnetControllercontracts. This contract is stateful and is used to store the rate limit data.
Architecture
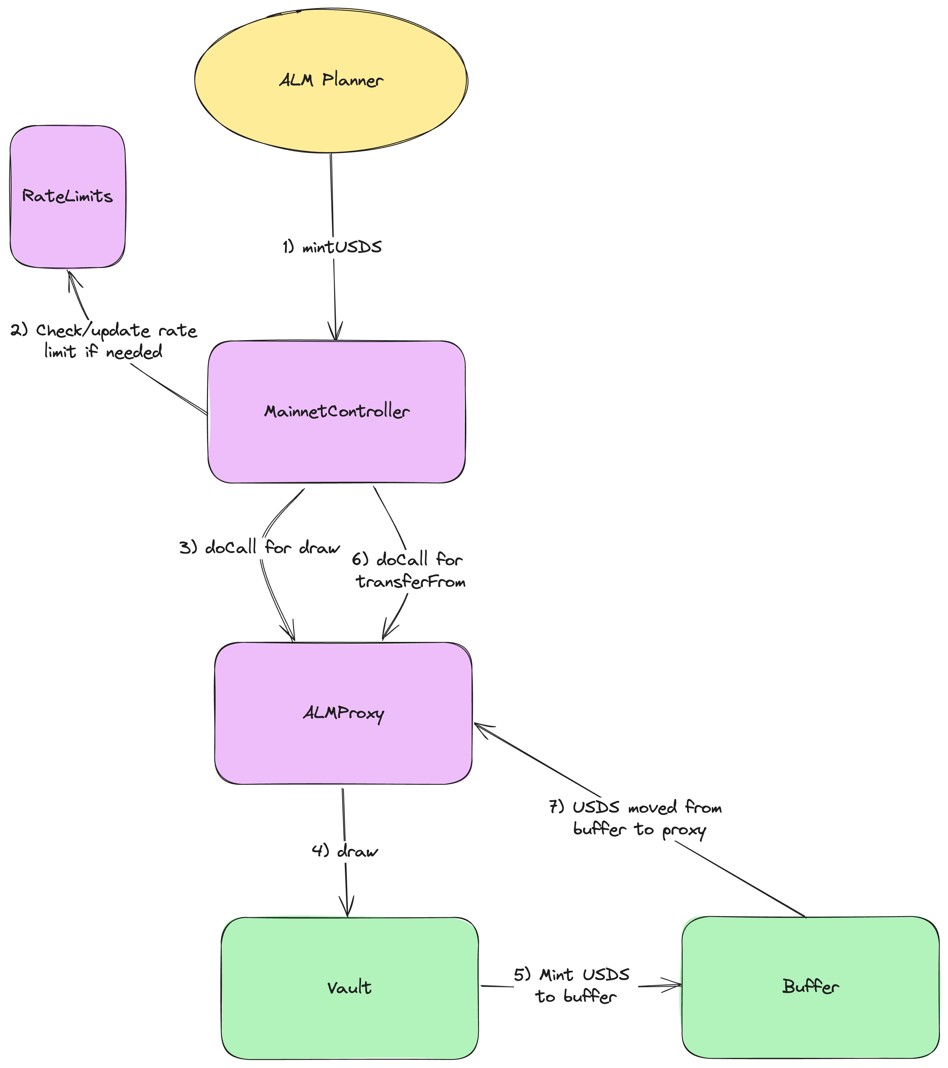
The general structure of calls is shown in the diagram below. The controller contract is the entry point for all calls. The controller contract checks the rate limits if necessary and executes the relevant logic. The controller can perform multiple calls to the ALMProxy contract atomically with specified calldata.

The diagram below provides and example of calling to mint USDS using the Sky allocation system. Note that the funds are always held custody in the ALMProxy as a result of the calls made.

Permissions
All contracts in this repo inherit and implement the AccessControl contract from OpenZeppelin to manage permissions. The following roles are defined:
DEFAULT_ADMIN_ROLE: The admin role is the role that can grant and revoke roles. Also used for general admin functions in all contracts.RELAYER: Used for the ALM Planner offchain system. This address can call functions oncontrollercontracts to perform actions on behalf of theALMProxycontract.FREEZER: Allows an address with this role to freeze all actions on thecontrollercontracts. This role is intended to be used in emergency situations.CONTROLLER: Used for theALMProxycontract. Only contracts with this role can call thecallfunctions on theALMProxycontract. Also used in the RateLimits contract, only this role can update rate limits.
Controller Functionality
All functions below change the balance of funds in the ALMProxy contract and are only callable by the RELAYER role.
ForeignController: This contract currently implements logic to:- Deposit and withdraw on EVM compliant L2 PSM3 contracts (see spark-psm for implementation).
- Initiate a transfer of USDC to other domains using CCTP.
- Deposit, withdraw, and redeem from ERC4626 contracts.
- Deposit and withdraw from AAVE.
MainnetController: This contract currently implements logic to:- Mint and burn USDS.
- Deposit, withdraw, redeem from ERC4626 contracts.
- Deposit and withdraw from AAVE.
- Mint and burn USDe.
- Cooldown and unstake from sUSDe.
- Swap USDS to USDC and vice versa using the mainnet PSM.
- Transfer USDC to other domains using CCTP.
Rate Limits
The RateLimits contract is used to enforce rate limits on the controller contracts. The rate limits are defined using keccak256 hashes to identify which function to apply the rate limit to. This was done to allow flexibility in future function signatures for the same desired high-level functionality. The rate limits are stored in a mapping with the keccak256 hash as the key and a struct containing the rate limit data:
maxAmount: Maximum allowed amount at any time.slope: The slope of the rate limit, used to calculate the new limit based on time passed. [tokens / second]lastAmount: The amount left available at the last update.lastUpdated: The timestamp when the rate limit was last updated.
The rate limit is calculated as follows:
currentRateLimit = min(slope * (block.timestamp - lastUpdated) + lastAmount, maxAmount)
This is a linear rate limit that increases over time with a maximum limit. This rate limit is derived from these values which can be set by and admin OR updated by the CONTROLLER role. The CONTROLLER updates these values to increase/decrease the rate limit based on the functionality within the contract (e.g., decrease the rate limit after minting USDS by the minted amount by decrementing lastAmount and setting lastUpdated to block.timestamp).
Trust Assumptions and Attack Mitigation
Below are all stated trust assumptions for using this contract in production:
- The
DEFAULT_ADMIN_ROLEis fully trusted, to be run by governance. - The
RELAYERrole is assumed to be able to be fully compromised by a malicious actor. This should be a major consideration during auditing engagements.- The logic in the smart contracts must prevent the movement of value anywhere outside of the ALM system of contracts.
- Any action must be limited to "reasonable" slippage/losses/opportunity cost by rate limits.
- The
FREEZERmust be able to stop the compromisedRELAYERfrom performing more harmful actions within the max rate limits by using thefreeze()function.
- A compromised
RELAYERcan DOS Ethena unstaking, but this can be mitigated by freezing the Controller and reassigning theRELAYER. This is outlined in a testtest_compromisedRelayer_lockingFundsInEthenaSilo. - Ethena USDe Mint/Burn is trusted to not honor requests with over 50bps slippage from a delegated signer.
Operational Requirements
- All ERC-4626 vaults that are onboarded MUST have an initial burned shares amount that prevents rounding-based frontrunning attacks. These shares have to be unrecoverable so that they cannot be removed at a later date.
- All ERC-20 tokens are to be non-rebasing with sufficiently high decimal precision.
- Rate limits must be configured for specific ERC-4626 vaults and AAVE aTokens (vaults without rate limits set will revert). Unlimited rate limits can be used as an onboarding tool.
- Rate limits must take into account:
- Risk tolerance for a given protocol
- Griefing attacks (e.g., repetitive transactions with high slippage by malicious relayer).